Cách lắp tăng phô điện tử nhanh chóng dễ dàng và an toàn điện

Tại sao cần lắp đặt tăng phô điện tử và cách lắp tăng phô điện tử như thế nào để việc lắp đặt nhanh chóng và dẽ dàng bên cạnh đó đảm bảo được độ an toàn điện. Hãy cùng theo dõi bài viết này nhé

Nguyên nhân cần lắp đặt tăng phô điện tử

Chi phí điện dành cho chiếu sáng là một gánh nặng đáng kể cho doanh nghiệp nhưng không phải lúc nào điều này cũng được nhận biết. Bình quân, điện chiếu sáng chiếm đến 30% tổng khối lượng điện tiêu thụ của doanh nghiệp. Ở những lĩnh vực sản xuất, kinh doanh đặc thù như nhà máy dệt may, giày dép, chế biến thực phẩm, siêu thị, nhà hàng, khách sạn,…tỷ lệ điện dành cho chiếu sáng còn có thể cao hơn.

tăng phô điện tử

Nếu lưu tâm một chút, chúng ta sẽ thấy có rất nhiều cách tiết kiệm điện trong sản xuất kinh doanh để giảm bớt gánh nặng chi phí năng lượng, chẳng hạn như sử dụng tăng phô điện tử thay cho tăng phô sắt từ. Ở nước ta, tăng phô sắt từ hiện vẫn còn được sử dụng khá rộng rãi trong chiếu sáng công nghiệp lẫn dân dụng. Tuy nhiên, loại tăng phô này có nhiều nhược điểm như phát sinh nhiệt lượng, tạo tiếng ồn, làm đèn nhấp nháy ở tần số 50HZ, cồng kềnh với chuột, tụ, tốn nhiều cáp kết nối, chi phí thay thế vào bảo dưỡng khá cao… Nhược điểm lớn nhất và khó chấp nhận nhất của tăng phô sắt từ là hao tốn điện.

Chính vì vậy, tăng phô điện tử là giải pháp lý tưởng để tạo không gian ánh sáng hiệu quả cho các nhà máy, siêu thị, văn phòng…và giúp doanh nghiệp tiết kiệm chi phí, góp phần bảo vệ môi trường.

Vậy, hãy cùng F24 tìm hiểu những ưu điểm vượt trội của tăng phô điện tử và cách lắp tăng phô điện tử nhé!

Tăng phô điện tử hay còn được gọi là Ballast hoặc Chấn Lưu. Đây là thiết bị giúp ổn định được dòng điện hoạt động bên trong bóng đèn và có thể đảm bảo được bóng đèn có sáng bình thường.

Các ưu điểm nổi trội của việc lắp tăng phô điện tử

cách lắp tăng phô điện tử

  • Nguồn điện được sử dụng ở các thiết bị tại nhà đang dùng điện năng tiêu thụ được ổn định
  • Tiết kiệm được tối đa nguồn điện đang sử dụng tại nhà.
  • Tăng tuổi thọ cho bóng đèn khi có thiết bị Ballast đi kèm. Ví dụ như bóng đèn huỳnh quang tăng gấp ½ lần so với bình thường.
  • Chi phí cho các khoản về thấp sản giảm xuống đáng kể.
  • Có thể tự ngắt ngay nguồn điện khi bóng điện hư hoặc có sự cố xảy ra
  • Bóng đèn khi khởi động không bị nhấp nháy.
  • Ánh sáng chiếu ra ổn định hoạt động liên tục trong suốt quá trình sử dụng.
  • Khử nhiễu cho các thiết bị liên lạc có tần số cao xung quanh khu vực.
  • Có thể sử dụng được cùng lúc với nhiều thiết bị bóng đèn chiếu sáng khác nhau.

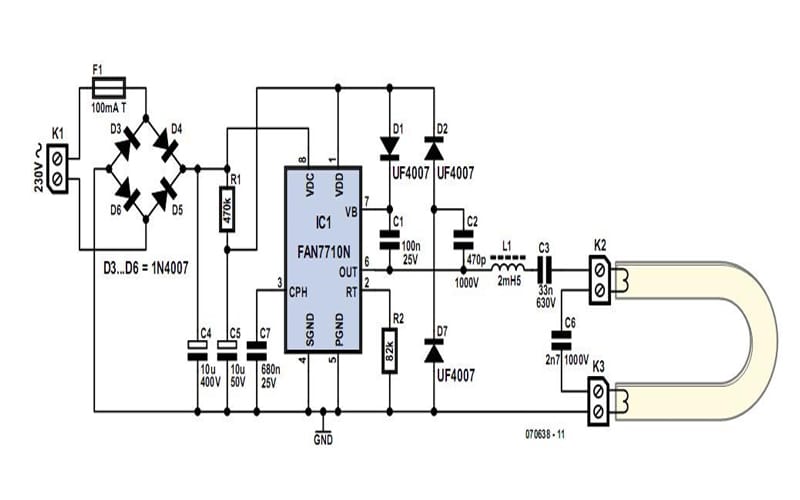
Hiểu các sơ đồ mạch điện để cách lắp tăng phô điện tử dễ dàng

Sơ đồ mạch điện sử dụng cho bóng đèn huỳnh quang

Sơ đồ mạch điện dùng cho bóng HPL-N

sơ đồ mạch điện bóng HPL-N

Sơ đồ mạch điện dùng bóng HPI 250 – 1000 W

cách lắp đặt tăng phô điện tử

Cần biết sơ đồ mạch điện chính để cách lắp tăng phô điện tử dễ dàng

cách lắp tăng phô diện tử
Cách lắp tăng phô điện tử

Cách lắp tăng phô điện tử

Thực tế thì cách lắp tăng phô điện tử sẽ không quá khó nếu bạn có thể nắm được nguyên lý hoạt động của tăng phô điện tử. Đây là một bản mạch có sự kết hợp của 2 yếu tố là chỉnh lưu và nghịch lưu để có thể tạo ra dòng điện xoay chiều tần số từ 20 – 50 KHz dưới sự cộng hưởng của 2 đầu đèn. Đó là lý do mà bạn không cần sử dụng tắc te khi kích khởi xung điện trên 2 đầu đèn.

Nguyên lý hoạt động của tăng phô điện tử trong hệ thống mạch điện phải đảm bảo được các tiêu chuẩn cơ bản nhất gồm:

  • Thứ nhất, quang năng trên đèn chiếu sáng phải đảm bảo đạt 14.000 / chuẩn đèn 1200 mm.
  • Thứ hai, hiệu suất chiếu sáng của đèn là > 90%.
  • Thứ ba, khi thực hiện cách lắp tăng phô điện tử bạn phải đảm bảo nhiệt độ vận hành thường trực của tăng phô điện tử không quá 55 độ C để giúp cho hệ thống mạch điện hoạt động được ổn định, không có hiện tượng chập cháy do quá tải hay ngắn mạch.

Bên cạnh việc đảm bảo các tiêu chuẩn trong nguyên lý hoạt động của tăng phô điện tử thì bạn cũng cần có sự lựa chọn tăng phô hợp lý tùy vào từng điều kiện sử dụng và môi trường lắp đặt khác nhau. Nếu bạn chọn được tăng phô phù hợp sẽ giúp nó không chỉ hoạt động ổn định mà còn rất hiệu quả trong quá trình sử dụng.

Nếu còn thắc mắc về cách lắp tăng phô điện tử bạn có thể liên hệ cho F24. Chúng tôi có đội ngũ kỹ thuật viên lành nghề có thể hỗ trợ và hướng dẫn bạn cách lắp tăng phô điện tử một cách chính xác và đơn giản nhất.

Ngoài ra, F24 Vietnam còn cung cấp các dịch vụ khác như: lắp đặt máy quạt, lắp đặt máy lạnh, các dịch vụ vệ sinh, dịch vụ lắp đặt điện dân dụng,…

Liên hệ Facebook: DỊCH VỤ BẢO TRÌ F24